Saltar al contenido

Semiótica y Semiología. Txt Clásicos Peirce Saussare Propp

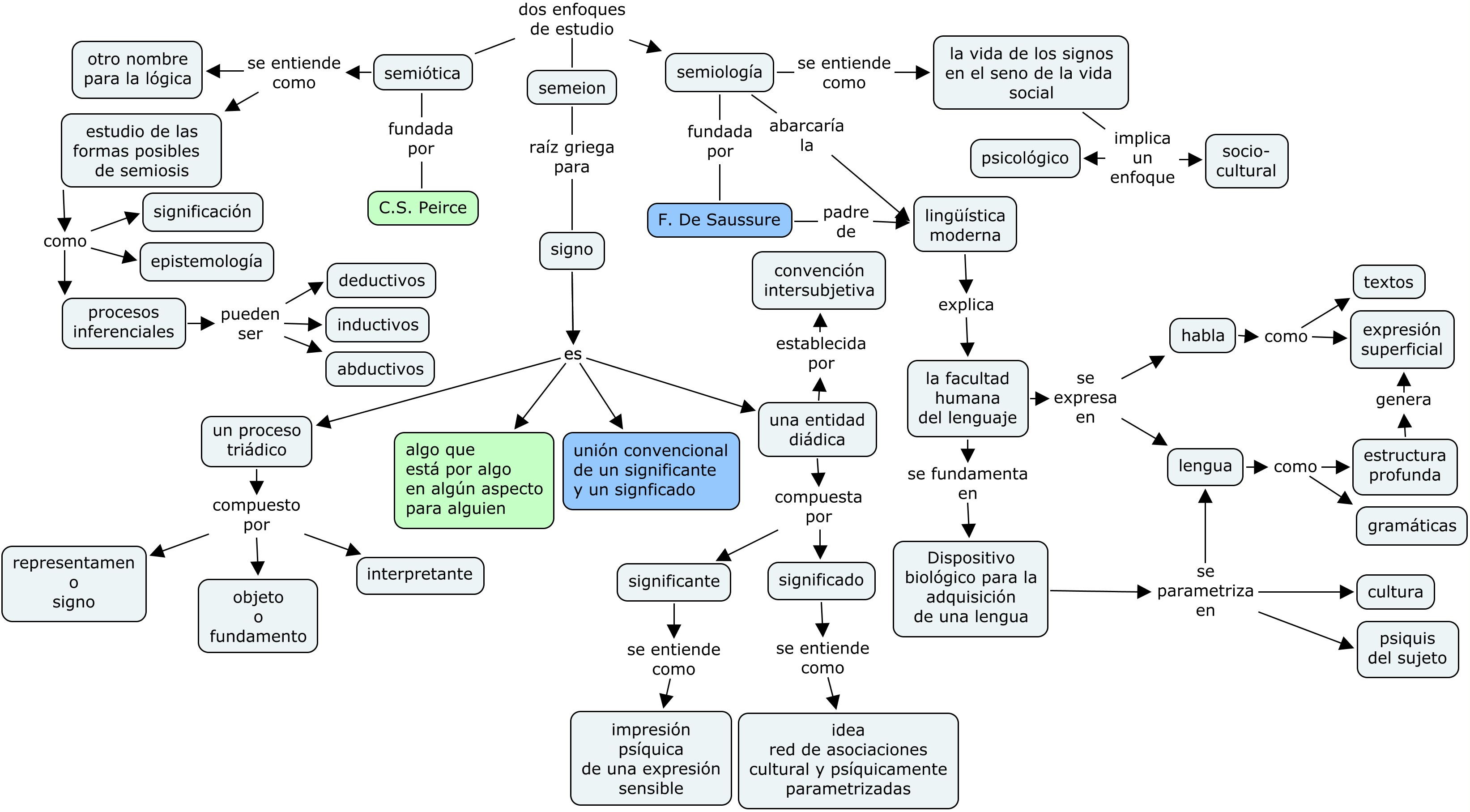
Esquema semiotica-semiologia1

El Mapa y Los Autores

PEIRCE, CH. S. – La Ciencia de La Semiótica

SAUSSARE, F. Curso de Linguistica General.

PROPP, V. – Morfologia del Cuento

Captura de pantalla 2015-08-06 a las 2.52.16

 

Captura de pantalla 2015-08-06 a las 2.52.55

 

 

 

 

 

 

 

 

 

 

 

 

 

 

 

Deja una respuesta

Tu dirección de correo electrónico no será publicada. Los campos obligatorios están marcados con *